Home > សេចក្ដីជួនដំណឹង > សេចក្ដីប្រកាសមូលបត្រកម្មសិទ្ធិ
សេចក្ដីប្រកាសមូលបត្រកម្មសិទ្ធិ
គោលការណ៍ណែនាំ ៖
ការបន្តបន្ថែមពេលវេលានៃការធ្វើបរិវិសកម្មមូលបត្រកម្មសិទ្ធិដែលបោះផ្សាយលក់ ជាសាធារណៈលើកដំបូងរបស់ ក្រុមហ៊ុហ៊ុន ពីកាសូ ស៊ីធី ហ្គាឌិន ឌីវេឡបម៉ិន ម.ក.
គោលការណ៍ណែនាំ ៖
ការបន្តបន្ថែមពេលវេលានៃការធ្វើបរិវិសកម្មមូលបត្រកម្មសិទ្ធិដែលបោះផ្សាយលក់ ជាសាធារណៈលើកដំបូងរបស់ ក្រុមហ៊ុហ៊ុន ពីកាសូ ស៊ីធី ហ្គាឌិន ឌីវេឡបម៉ិន ម.ក.
គោលការណ៍ណែនាំ ៖
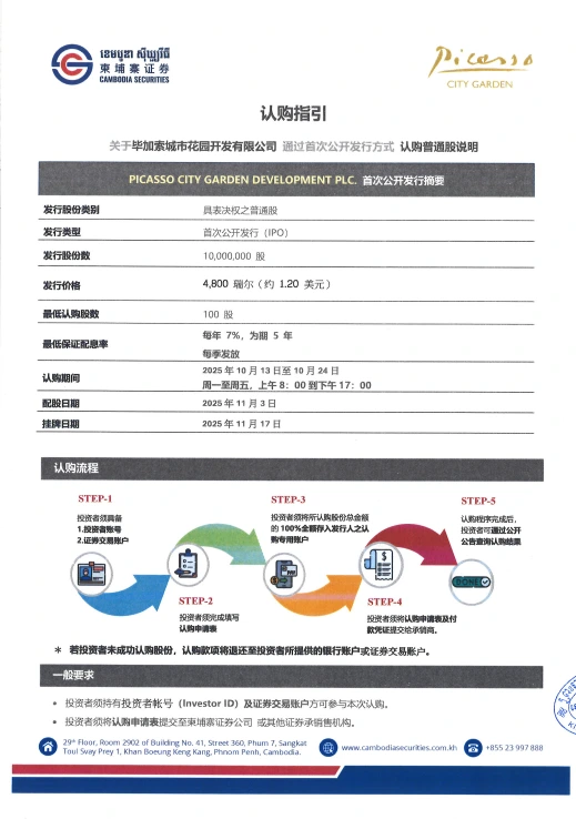
ស្តីពីការធ្វើបរិវិសកម្មមូលបត្រកម្មសិទ្ធិដែលបោះផ្សាយលក់លើកដំបូងជាសាធារណៈរបស់ ក្រុមហ៊ុន ពីកាសូស៊ីធី ហ្គាដិន ឌីវេឡុបម៉ិន ម.ក
គោលការណ៍ណែនាំ ៖
ស្តីពីការធ្វើបរិវិសកម្មមូលបត្រកម្មសិទ្ធិដែលបោះផ្សាយលក់លើកដំបូងជាសាធារណៈរបស់ ក្រុមហ៊ុន ពីកាសុ ស៊ីធី ហ្គាដិន ឌីវេឡុបមិន ម.ក
គណនីជួញដូរ

វិនិយោគលើទីផ្សារមូលធនដែលកំពុងរីកចម្រើនរបស់ប្រទេសកម្ពុជាជាមួយ ខេមបូឌា ស៊ីឃ្យួរឹធី ម.ក. ដែលជាក្រុមហ៊ុនមូលបត្រដែលមានអាជ្ញាប័ណ្ណ និងជាសមាជិកដែលគួរឱ្យទុកចិត្តរបស់ផ្សារមូលបត្រកម្ពុជា (CSX)។ យើងផ្តល់ជូនវិនិយោគិននូវសិទ្ធិចូលប្រើប្រាស់ដោយសុវត្ថិភាពក្នុងការជួញដូរភាគហ៊ុន ការស្រាវជ្រាវទីផ្សារ និងការគាំទ្រពីអ្នកជំនាញ — ទាំងអស់នេះត្រូវបានបង្កើតឡើងដើម្បីបំពេញតម្រូវការរបស់ទាំងបុគ្គល និងស្ថាប័ន។
CALL CENTER (8/6)

មតិយោបល់ឬសំណួរណាមួយ?
- +855 (0) 23 997 888
- services@cambodiasecurities.com.k











